12月29日,国家体育总局航管中心正式印发《航空飞行营地管理规定(试行)》及其附件《航空飞行营地设施及空域标准细则》、《航空飞行营地申请表》和《航空飞行营地星级划分与评定》。该规定自发布之日即2021年12月29日起开始施行,中国航空运动协会发布的《航空飞行营地申请办法》同时废止,已命名的航空飞行营地不得继续使用“国家级航空飞行营地”、“中国航空运动协会航空飞行营地”等名称。体育总局要求,各省、自治区、直辖市体育行政主管部门和航空(模型)运动协会应按照本规定重新梳理本辖区航空飞行营地运行情况,进一步规范本辖区航空飞行营地监管工作。
各有关单位:
为进一步规范航空飞行营地建设、申请及管理工作,统一营地发展思路,促进航空运动产业健康有序发展,结合国家相关法律法规,我中心制定了《航空飞行营地管理规定(试行)》(以下简称“规定”)。经广泛征求意见,现正式印发。
自本规定发布之日起,中国航空运动协会发布的《航空飞行营地申请办法》同时废止,已命名的航空飞行营地不得继续使用“国家级航空飞行营地”、“中国航空运动协会航空飞行营地”等名称。
各省、自治区、直辖市体育行政主管部门和航空(模型)运动协会应按照本规定重新梳理本辖区航空飞行营地运行情况,进一步规范本辖区航空飞行营地监管工作。
特此通知。
附件:《航空飞行营地管理规定(试行)》.pdf
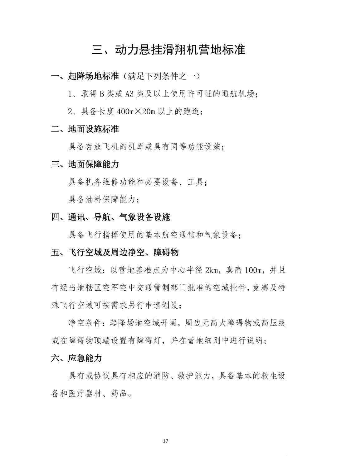
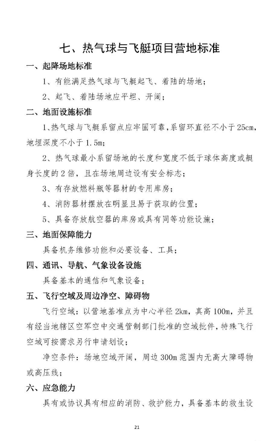
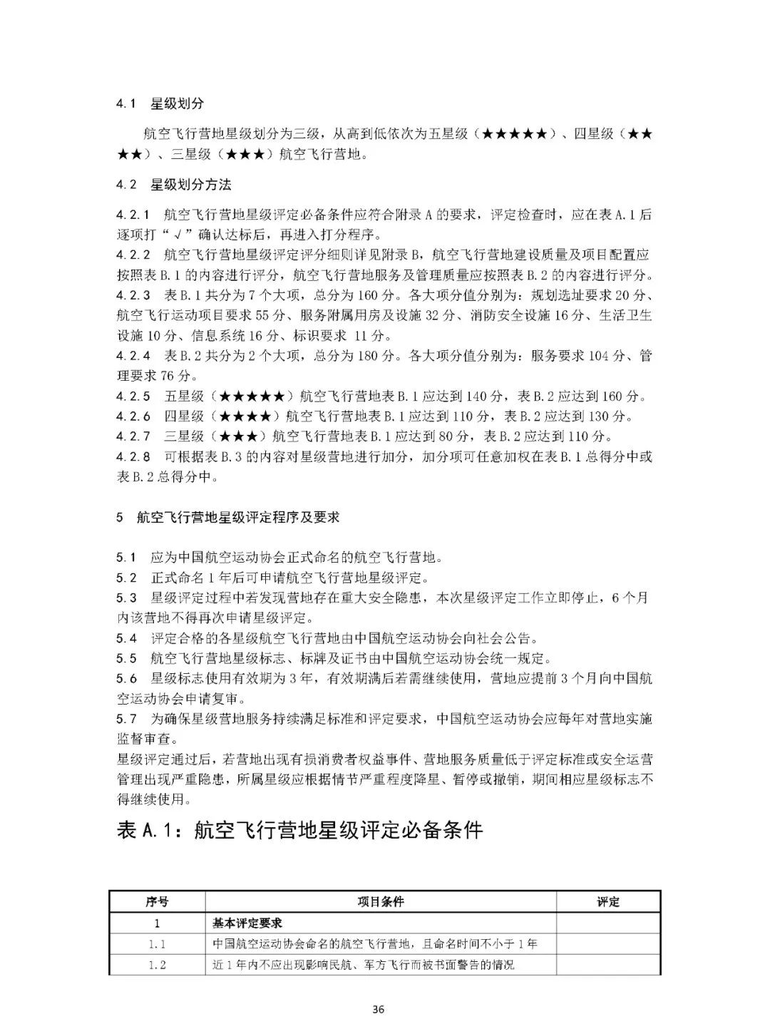
体育总局航管中心2021年12月29日根据《航空飞行营地管理规定(试行)》,该规定所称“航空飞行营地”,是指为大众提供因地制宜的航空运动知识普及、航空运动培训、竞赛表演、休闲娱乐飞行服务和产品而设立的综合场所(“校园航空飞行营地”是指以大、中、小学校园为基础,开展青少年航空运动项目及文化普及的场所,校园航空飞行营地管理规定将另行制定)。规定包括三个附件,即《航空飞行营地设施及空域标准细则》、《航空飞行营地申请表》和《航空飞行营地星级划分与评定》。其中,《航空飞行营地设施及空域标准细则》包括滑翔机项目营地、特技飞行项目营地、动力悬挂滑翔机营地、轻型飞机营地、直升机项目营地、自转旋翼机项目营地、热气球与飞艇项目营地、挂滑翔翼项目营地、滑翔伞项目营地、动力伞项目营地、航空模型项目营地、运动类航空器水上飞行营地、跳伞项目飞行营地共13类。 以下是《航空飞行营地管理规定(试行)》及其附件《航空飞行营地设施及空域标准细则》、《航空飞行营地申请表》和《航空飞行营地星级划分与评定》全文:航空飞行营地管理规定(试行)
来源:体育总局官网;通航圈综合编辑。































































