9 月 22 日,中国农业机械化协会在北京召开庆祝新中国成立 70 周年农机发展成就座谈会。座谈会上,中国农业机械化协会杨林副会长代表协会发布了由协会组织制定的 21 项行业团体标准,包括农用航空 9 项、设施农业 4 项、畜牧 6 项。
此次发布的标准由协会组织行业内的优势企业协同制订,涉及的具体规范和技术指标代表着行业较高水平。其中,由极飞科技牵头制定的《植保无人飞机作业质量》,是我国植保无人机领域内的首份作业质量评估标准,填补了业内植保喷雾作业的质量要求、检测方法及检测规则的空白。标准从施液量偏差、雾滴沉积密度、雾滴分布均匀性三个维度,明确了作业质量的具体要求,有效促进飞防效果评估工作的标准化、规范化。
同时,《植保无人飞机作业质量》的发布,更将大力提升我国植保无人机行业的技术水平,通过对作业质量检测项的明确规范,加快行业洗牌,促进无人机企业的优胜劣汰。
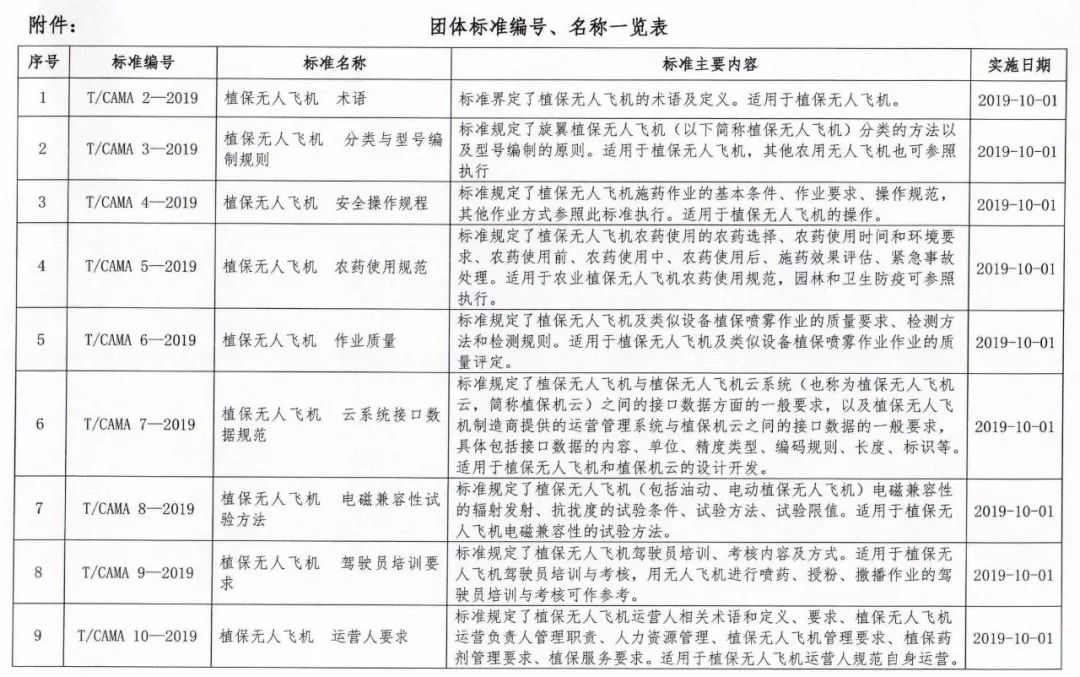
此外,本次发布的植保无人机团体标准还包括:《植保无人飞机术语》、《植保无人飞机分类与型号编制规则》、《植保无人飞机安全操作规程》、《植保无人飞机农药使用规范》、《植保无人飞机云系统接口数据规范》、《植保无人飞机电磁兼容性试验方法》、《植保无人飞机驾驶员培训要求》及《植保无人飞机运行人要求》8 份标准,由农机化协会主导,联合多家专业研究机构与业内领军企业完成。除极飞科技以外,还包括农业农村部南京农业机械化研究所、中国农业机械化科学研究院、华南农业大学、北大荒通用航空公司、深圳市大疆创新科技有限公司、安阳全丰航空植保科技股份有限公司、深圳高科新农技术有限公司、无锡汉和航空技术有限公司、广西田园生化股份有限公司等单位。
关于植保无人机的 9 项标准(图片:中国农机化协会)
此次农机化协会发布的植保无人机团体标准,不仅对术语、分类与型号编制规则等基础标准予以明确规范,也为操作规程与作业质量提供了权威、专业的判断标准,同时农药使用、运营人及驾驶员的培训等做出了详细规定,让植保无人机行业有据可依、有章可循,促进研发企业及服务组织进一步提高技术实力、完善服务水平,共推无人机植保行业规范化、高质量发展。















