植保无人机,顾名思义是用于农林植物保护作业的无人驾驶飞机,被通称为植保无人机。植保无人机由飞行平台(固定翼、直升机、多轴飞行器)、导航飞控、喷洒机构三部分组成,通过地面遥控或导航飞控,来操控喷洒药剂、粉剂、种子等。

图示:四轴多旋翼油电混合动力植保无人机(特点:喷洒时间长、载药量大)
目前,无人机在农业生产的应用已见众多成效,主要体现在以下几个方面:
一、喷洒作业
装载超声波、雷达以及先进的喷洒系统的农业无人机,被广泛地应用于农林植物保护作业,该类型无人机能够根据地理地形不断调整飞行高度、方向,并自主识别、躲避障碍物(电线、树丛等),依托先进的喷洒系统对农作物实施精准而均匀的喷洒作业。
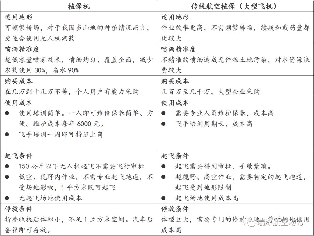
该技术极大地降低了农药用量,很好地减轻了人工农药喷洒对人体、水体以及环境的污染,这符合我国绿色农业的发展要求。植保无人机较于传统机械和航空植保,其作业效率高达5倍之多,大大地降低人力物力的消耗。具备以下优势:


油电混动无人机(瑞深动力为例)与其他动力植保无人机对比

二、农情监测
植保无人机可用于低空农情监测。植保中使用多的是喷洒农药、辅以部分植保作物制种辅助授粉等。携带摄像头的植保无人机可以全天候多次飞行进行农田巡查,帮助农户更准确地了解粮食生长情况,为后期的精准灌溉与土壤氮磷含量管理提供强大的数据支持。从而更有针对性地播洒农药,防治害虫或是清除杂草。

三、地块与土壤分析
搭载高清测绘摄像头和先进传感器的农业无人机,能够绘制精确的地块与土壤分析三维地图,为播种制定详密的规划,在农业生产的起始阶段发挥重要的作用。同时,该类别的植保无人机也可密切监控地块状况。
2019年人社部发布了新职业,其中就包含无人机驾驶员、农业经理人。人社部表示,随着无人机技术的成熟,利用无人机完成一些人类难以完成的高难险和有毒有害工作成为可能,通过无人机可以进行植保、测绘、摄影、高压线缆和农林巡视,无人机在物流等领域也拥有广阔的应用空间。
随着各国政府放宽无人机管制,越来越多的企业加大了植保无人机研发投入,植保无人机必将进一步向高度智能化和应用便捷化迈进。相信中国智造的植保无人机未来会在全球大放光彩。


北京瑞深航空科技有限公司(简称瑞深航空)于2015年4月23日在北京市海淀区正式注册成立,注册资本2500万元。
瑞深航空最早于2012年由一批航空动力专业人士和发动机资深专家组建,技术团队来自教育部首批2011计划先进航空发动机协同创新中心。公司在2016年被评选为中关村自主创新示范区“金种子工程”企业,2017年获得中关村高新技术企业称号。
瑞深航空隶属通用航空设备制造,无人机动力系统研发和制造业,经营范围涵盖技术开发、技术推广、技术转让、技术咨询、技术服务;销售自行开发的产品;技术进出口、货物进出口、代理进出口;产品设计;模型设计。
公司生产地址坐落于北京市顺义区林河开发区,拥有独立完备的无人机发动机自主研发系统及生产系统,是集研发、生产和销售为一体的无人机发动机制造及无人机整机组装高新技术企业。
瑞深航空主要科研生产方向为“适应多燃料无人机航空发动机”和“适用电动多旋翼无人机的轻质油电混合动力系统”,公司拥有所有产品的完全自主知识产权。
公司于2016年1月成功研制出重量轻、适应多燃料的航空发动机,推出了70千瓦以下重油发动机系列产品RS400等。该系列产品所使用的相关航空发动机设计理念和技术在国内外处于领先水平,填补了国内重油无人机动力产品的市场空白。
2016年11月公司成功研制出功率2KW的油电混合动力系统H2,此动力系统适用于起飞重量18kg以下的电动多旋翼和垂直起降固定翼。
使用H2动力系统的无人机拥有其他无人机无可比拟的技术优势:
1.大幅提升了无人机续航时间,最长续航时间可达5小时。
2.既保留了汽油燃料的高能量密度,同时具备电动无人机的操作灵活、结构简单的特点,可靠性强。
3. 适用环境范围广泛,在零下20度至零上40度的环境下均可正常适用。
4.可以给机载设备带来更为充足的电能。
5.不再需要频繁更换无人机电池,简化了无人机使用步骤,大幅降低了无人机的使用成本和维修成本。
H2油电混合发电机将改变电力巡线、管道巡检、地理测绘、搜索协助、航拍节目、新闻采集、药剂喷洒、农情监测、物流运输、抛投物资、边境巡检以及交通管制等领域的工作方式,显著的提升这些领域的工作效率,这将是无人机行业的重大变革。














