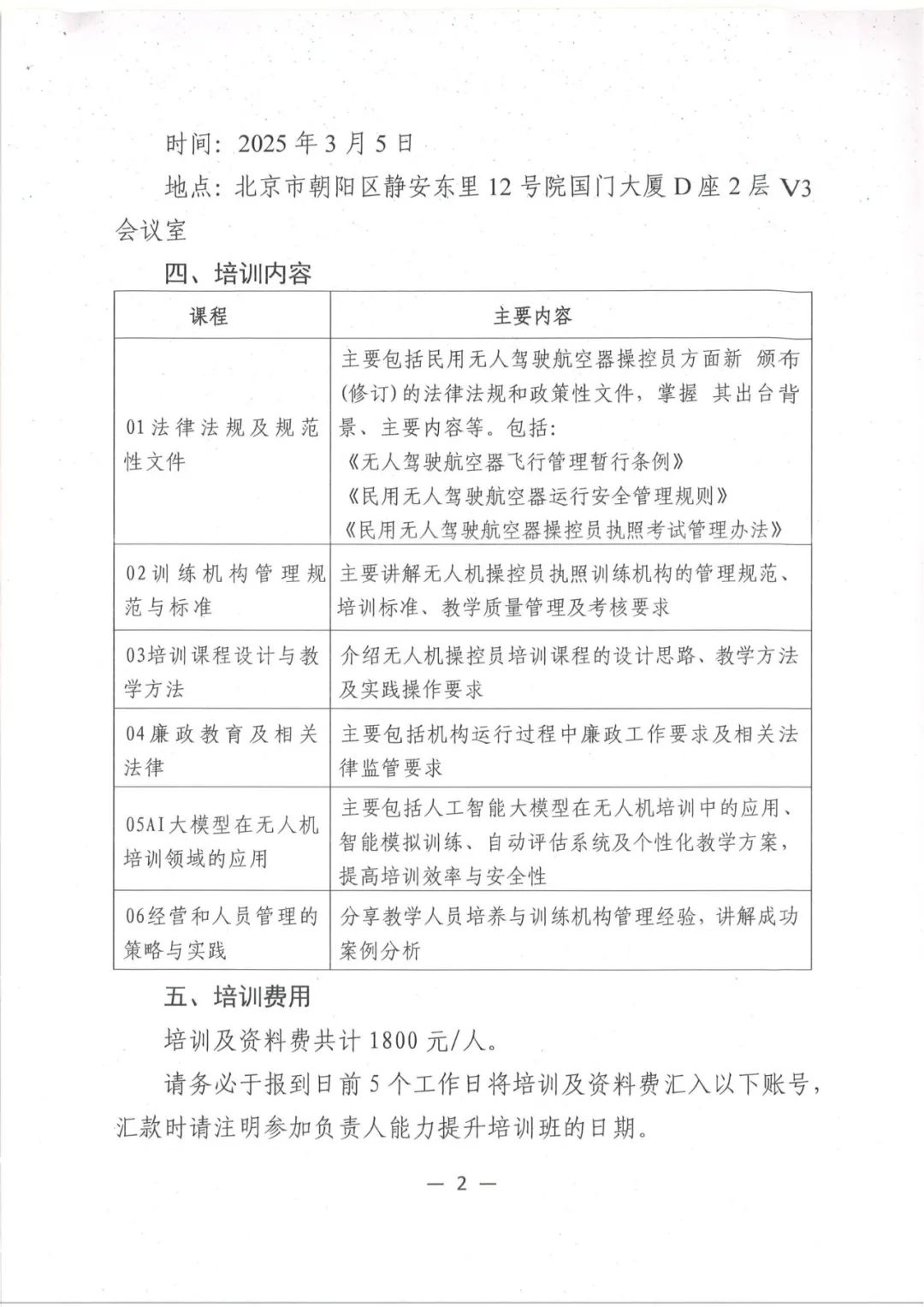
2025年第一期民用无人驾驶航空器操控员执照训练机构负责人能力提升培训班
近年来,低空经济发展态势迅猛,中国航空器拥有者及驾驶员协会(以下简称 “中国 AOPA”)持续深入探索低空经济领域的新兴业态与创新模式。为进一步强化对民用无人驾驶航空器(以下简称 “无人机”)操控员执照训练机构的服务效能,全方位提升无人机训练机构负责人及从业人员的专业素养与业务能力,中国 AOPA将于 2025 年 3 月 5 日在北京举办 “2025 年第一期民用无人驾驶航空器操控员执照训练机构负责人能力提升培训班”。现将有关事宜通知如下:
中国航空器拥有者及驾驶员协会,简称中国AOPA;英文名称: Aircraft Owners and Pilots Association of China,缩写:AOPA-China;本团体是中国(含香港、澳门、台湾地区)在国际航空器拥有者及驾驶员协会(IAOPA)的唯一合法代表,是以全国航空器拥有者、驾驶员为主体的自愿结成的全国性、行业性社会团体,是非营利性社会组织。
中国航空器拥有者及驾驶员协会章程
(按照2018年5月14日民政部中国社会组织公共服务平台发布的“关于在社会组织章程增加党的建设和社会主义核心价值观有关内容的通知”要求,协会章程修订完毕,并经常务理事会审议通过,待召开会员代表大会时再予以追认。)
第一章 总则
第一条 本团体的名称是: 中国航空器拥有者及驾驶员协会,英文名称: Aircraft Owners and Pilots Association of China,缩写:AOPA-China;本团体是以全国航空器拥有者、驾驶员为主体的自愿结成的全国性、行业性社会团体,是非营利性社会组织。
本会会员分布和活动地域为全国。
第二条本会的宗旨是: 遵守宪法、法律、法规和国家政策,践行社会主义核心价值观,遵守社会道德风尚。
促进、维护和代表会员在通用航空领域的权益;宣传政府政策,反映行业诉求,自觉加强诚信自律建设。
第三条本会根据中国共产党章程的规定,设立中国共产党的组织,开展党的活动,为党组织的活动提供必要的条件。
承担保证政治方向、团结凝聚群众、推动航空事业发展、建设先进文化、服务人才成长、加强自身建设等职责。
本会的登记管理机关是民政部,党建领导机关是中央国家机关工委,行业管理部门是中国民用航空局。
本会接受登记管理机关、党建领导机关、有关行业管理部门的业务指导和监督管理。
第四条本会负责人包括理事长、副理事长、秘书长和监事长。
第五条 本会的住所设在北京。
本会的网址:www.aopa.org.cn。
第二章 业务范围
第六条本会的业务范围:
(一)组织开展与通用航空相关的调查和研究,协助政府部门制定相关法律法规和政策,共同推动通用航空健康有序的发展;
(二)为会员提供飞行相关资讯、信息服务;飞行相关咨询、协助服务;法律、法规指导服务;
(三)与国家主管部门建立工作联系制度,积极贯彻、宣传、组织推广国际、国内通用航空行业政策、法规;
(四)受政府委托承办或根据市场和行业发展需要积极支持行业创新,举办国际、国内行业展会、论坛及技术交流活动,搭建资源信息平台,推广行业先进技术及应用成果;
(五)根据授权充分利用互联网开展行业调查,进行信息、数据分析、研究,促进通航飞机运行中的成本控制及安全使用;
(六)组织专家在通用航空及相关领域开展咨询服务;组织开展通用航空飞行、管理等人才培训;
(七)经政府有关部门批准开展通用航空行业的国际交流与合作,参加国际航空器拥有者及驾驶员协会的例行会议,组织通用航空立法研究,推进信用体系建设;
(八)根据有关规定积极组织开展通用航空文化普及活动,编辑出版行业书刊及影像资料,用以宣传行业政策法规等;
(九)组织开展社会公益事业活动,承担政府相关部门及其它社会团体委托办理的事项。
业务范围中属于法律法规规章规定须经批准的事项,依法经批准后开展。
第三章 会员
第七条本会的会员为单位会员和个人会员。
第八条拥护本会章程,符合下列条件的,可以自愿申请加入本会:
(一)单位会员需具有独立合法的法人资格,在所属行业内有一定影响力;
(二)个人会员需为热爱航空的自然人,驾驶员会员需持有飞行驾驶员执照或学员执照;
(三)愿意参加本会活动。
第九条会员入会的程序是:
(一)提交入会申请书;
(二)提交有关证明材料,包括:
1.单位会员提交营业执照副本复印件或同类证明文件;
2.个人会员如申请驾驶员会员需提交飞行驾驶执照或学员执照复印件;
3.按要求提供电子或纸质照片;
(三)由理事会或者常务理事会授权的机构讨论通过;
(四)缴纳会费;
(五)由本会颁发会员证,并予以公告。
第十条会员享有下列权利:
(一)选举权、被选举权和表决权;
(二)对本会工作的知情权、建议权和监督权;
(三)参加本会活动并获得本会服务的优先权;
(四)退会自由。
第十一条会员履行下列义务:
(一)遵守本会的章程和各项规定;
(二)执行本会的决议;
(三)按规定交纳会费;
(四)维护本会的合法权益;
(五)向本会反映情况,提供有关资料;
(六)完成本会交办的其他工作。
第十二条会员如有违反法律法规和本章程的行为,经理事会或者常务理事会表决通过,给予下列处分:
(一)警告;
(二)通报批评;
(三)暂停行使会员权利;
(四)除名;
(五)受到上述处分的会员有权向理事会申请复议,也可直接向会员代表大会申请裁决。理事会收到复议后应做出答复,会员对答复不服的,可向会员代表大会申请裁决。会员代表大会裁决为最终裁决。
第十三条会员退会须书面通知本会并交回会员证。
第十四条会员有下列情形之一的,自动丧失会员资格:
(一)1年不按规定交纳会费;
(二)1年不按要求参加本会活动;
(三)不再符合会员条件;
(四) 丧失民事行为能力;
(五)个人会员被剥夺政治权利。
第十五条会员退会、自动丧失会员资格或者被除名后,其在本会相应的职务、权利、义务自行终止。
第十六条本会置备会员名册,对会员情况进行记载。会员情况发生变动的,应当及时修改会员名册,并向会员公告。
第四章 组织机构
第一节 会员代表大会
第十七条会员代表大会是本会的最高权力机构,其职权是:
(一)制定和修改章程;
(二)决定本会的工作目标和发展规划;
(三)制定和修改会员代表、理事、常务理事、负责人产生办法,报党建领导机关备案;
(四)选举和罢免理事、监事;
(五)制定和修改会费标准;
(六)审议理事会的工作报告和财务报告;
(七)决定名誉职务的设立;
(八) 审议监事会的工作报告;
(九)决定名称变更事宜;
(十)决定终止事宜;
(十一)决定其他重大事宜。
第十八条会员代表大会每届5年,每5年召开1次。因特殊情况需提前或者延期换届的,须由理事会表决通过,经党建领导机关审核同意后,报登记管理机关批准。延期换届最长不超过1年。
本会召开会员代表大会,须提前20日将会议的议题通知会员代表。
会员代表大会应当采用现场表决方式。
第十九条经理事会或者本会 70%以上的会员代表提议,应当召开临时会员代表大会。
临时会员代表大会由理事长主持。理事长不主持或不能主持的,由提议的理事会或会员代表推举本会一名负责人主持。
第二十条会员代表大会须有2/3以上的会员代表出席方能召开,决议事项符合下列条件方能生效:
(一)制定和修改章程,决定本会终止,须经到会会员代表2/3以上表决通过;
(二)选举理事,当选理事得票数不得低于到会会员代表的1/2;
罢免理事,须经到会会员代表1/2以上投票通过;
(三)制定或修改会费标准,须经到会会员代表1/2以上无记名投票方式表决;
(四)其他决议,须经到会会员代表1/2以上表决通过。
第二节 理事会
第二十一条理事会是会员代表大会的执行机构,在会员代表大会闭会期间领导本会开展工作,对会员代表大会负责。
理事人数最多不得超过150人,不能来自同一会员单位。
本会理事应当符合以下条件:
(一)坚持党的路线、方针、政策,政治素质好;
(二)在行业内内有较大影响或较高的声誉;
(三)任职年龄不低于25周岁,不超过70周岁;
(四)身体健康,能坚持正常工作;
(五)未受过剥夺政治权利的刑事处罚;
(六)具有完全民事行为能力。
第二十二条理事的选举和罢免:
(一)第一届理事由发起人商申请成立时的会员共同提名,报党建领导机关同意后,会员代表大会选举产生;
(二)理事会换届,应当在会员代表大会召开前2个月,由理事会提名,成立由理事代表、监事代表、党组织代表和会员代表组成的换届工作领导小组;
理事会不能召集的,由1/5以上理事、监事会、本会党组织或党建联络员向党建领导机关申请,由党建领导机关组织成立换届工作领导小组,负责换届选举工作;
换届工作领导小组拟定换届方案,应在会员代表大会召开前2个月报党建领导机关审核;
经党建领导机关同意,召开会员代表大会,选举和罢免理事;
(三)根据会员代表大会的授权,理事会在届中可以增补、罢免部分理事,最高不超过原理事总数的1/5。
第二十三条每个理事单位只能选派一名代表担任理事。单位调整理事代表,由其书面通知本会,报理事会或者常务理事会备案。该单位同时为常务理事的,其代表一并调整。
第二十四条理事的权利:
(一)理事会的选举权、被选举权和表决权;
(二)对本会工作情况、财务情况、重大事项的知情权、建议权和监督权;
(三)参与制定内部管理制度,提出意见建议;
(四)向理事长或理事会提出召开临时会议的建议权。
第二十五条理事应当遵守法律、法规和本章程的规定,忠实履行职责、维护本会利益,并履行以下义务:
(一)出席理事会会议,执行理事会决议;
(二)在职责范围内行使权利,不越权;
(三)不利用理事职权谋取不正当利益;
(四)不从事损害本会合法利益的活动;
(五)不得泄露在任职期间所获得的涉及本会的保密信息,但法律、法规另有规定的除外;
(六)谨慎、认真、勤勉、独立行使被合法赋予的职权;
(七)接受监事对其履行职责的合法监督和合理建议;
(八)参议和落实协会发展规划或方针;
(九)以本会理事身份参加各项行业相关活动须提前报协会备案;
(十)积极参加协会组织的活动,每季度至少一次到协会指导工作;
(十一)任期内向《AOPA CHINA》会员刊物积极投稿,撰写专业类文章不少于一篇;
(十二)完成理事会交办的其他工作任务;
第二十六条理事会的职权是:
(一)执行会员代表大会的决议;
(二)选举和罢免常务理事、负责人;
根据会员代表大会的授权,在届中增补、罢免部分理事,最高不超过原理事总数的1/5;
(三)决定名誉职务人选;
(四)筹备召开会员代表大会,负责换届选举工作;
(五)向会员代表大会报告工作和财务状况;
(六)决定设立、变更和终止分支机构、代表机构、办事机构和其他所属机构;
(七)决定副秘书长(含执行秘书长)、各所属机构主要负责人的人选;
(八)领导本会各所属机构开展工作;
(九)审议年度工作报告和工作计划;
(十)审议年度财务预算、决算;
(十一)制定协会信息公开办法、财务管理制度、分支机构、代表机构管理办法等内部重要的管理制度;
(十二)决定本会负责人和工作人员的考核及薪酬管理办法;
(十三)决定其他重大事项。
第二十七条理事会与会员代表大会任期相同,与会员代表大会同时换届。
第二十八条理事会会议须有2/3以上理事出席方能召开,其决议须经到会理事2/3以上表决通过方能生效。
理事3次不出席理事会会议,自动丧失理事资格。
第二十九条常务理事由理事会采取无记名投票方式从理事中选举产生。
负责人(含秘书长)由理事会采取无记名投票方式从常务理事中选举产生。
罢免常务理事、负责人,须经到会理事2/3以上投票通过。
第三十条选举常务理事、负责人,按得票数确定当选人员,但当选的得票数不得低于总票数的2/3。
第三十一条理事会每年至少召开1次会议,情况特殊的,可采用通讯形式召开。通讯会议不得决定以下事项:(一)负责人的调整;(二)筹备召开会员(代表)大会,负责换届选举工作;(三)决定设立、变更和终止分支机构、代表机构、办事机构和其他所属机构;(四)决定副秘书长(含执行秘书长)、各所属机构主要负责人的人选;
第三十二条经理事长或者1/5的理事提议,应当召开临时理事会会议。
理事长不能主持临时理事会会议,由提议召集人推举本会一名负责人主持会议。
第三节常务理事会
第三十三条本会设立常务理事会。常务理事从理事中选举产生,人数为13-31人。在理事会闭会期间,常务理事会行使理事会第一、四、六、七、八、九、十、十一、十二项的职权,对理事会负责。
常务理事会与理事会任期相同,与理事会同时换届。
常务理事会会议须有2/3以上常务理事出席方能召开,其决议须经到会常务理事2/3以上表决通过方能生效。
常务理事3 次不出席常务理事会会议,自动丧失常务理事资格。
第三十四条常务理事会至少每6月召开1次会议,情况特殊的,可采用通讯形式召开。
第三十五条经理事长或1/3以上的常务理事提议,应当召开临时常务理事会会议。
理事长不能主持临时常务理事会会议,由提议召集人推举本会1名负责人主持会议。
第四节 负责人
第三十六条本会负责人包括理事长1名,副理事长2-5名,秘书长1名。
本会负责人应当具备下列条件:
(一)坚持中国共产党领导,拥护中国特色社会主义,坚决执行党的路线、方针、政策,具备良好的政治素质;
(二)遵纪守法,勤勉尽职,个人社会信用记录良好;
(三)具备相应的专业知识、经验和能力,熟悉行业情况,在本会业务领域有较大影响;
(四)身体健康,能正常履责,年龄不超过70周岁,秘书长为专职;
(五)具有完全民事行为能力;
(六)能够忠实、勤勉履行职责,维护本会和会员的合法权益;
(七)无法律法规、国家政策规定不得担任的其他情形。
理事长、秘书长不得兼任其他社会团体的理事长、秘书长,理事长和秘书长不得由同一人兼任,并不得来自于同一会员单位。
第三十七条本会负责人任期与理事会相同,连任不超过2届。
聘任或者向社会公开招聘的秘书长任期不受限制,可不经过民主选举程序。
第三十八条理事长为本会法定代表人。
因特殊情况,经理事长推荐、理事会同意,报党建领导机关审核同意并经登记管理机关批准后,可以由副理事长或秘书长担任法定代表人。聘任或向社会公开招聘的秘书长不得任本会法定代表人。
法定代表人代表本会签署有关重要文件。
本会法定代表人不兼任其他社团的法定代表人。
第三十九条担任法定代表人的负责人被罢免或卸任后,不再履行本会法定代表人的职权。由本会在其被罢免或卸任后的20日内,报党建领导机关审核同意后,向登记管理机关办理变更登记。
原任法定代表人不予配合办理法定代表人变更登记的,本会可根据理事会同意变更的决议,报党建领导机关审核同意后,向登记管理机关申请变更登记。
第四十条理事长履行下列职责:
(一)召集和主持理事会、常务理事会;
(二)检查会员代表大会、理事会、常务理事会决议的落实情况;
(三)向会员代表大会、理事会、常务理事会报告工作;
理事长应每年向理事会进行述职。不能履行职责时,由其委托或理事会(或常务理事会)推选一名副理事长代为履行职责。
第四十一条副理事长、秘书长协助理事长开展工作。秘书长行使下列职责:
(一)协调各机构开展工作;
(二)主持办事机构开展日常工作;
(三)组织实施年度工作计划
(四)提名副秘书长(含执行秘书长)及所属机构主要负责人,交理事会或者常务理事会决定;
(五)决定专职工作人员的聘用;
(六)拟订年度工作报告和工作计划,报理事会或常务理事会审议;
(七)拟订年度财务预算、决算报告,报理事会或常务理事会审议;
(八)拟订内部管理制度,报理事会或常务理事会批准;
(九)处理其他日常事务。
第四十二条会员代表大会、理事会、常务理事会会议应当制作会议纪要。形成决议的,应当制作书面决议,并由出席会议成员核签。会议纪要、会议决议应当以适当方式向会员通报或备查,并至少保存10年。
理事、常务理事、负责人的选举结果须在20日内报党建领导机关审核,经同意,向登记管理机关备案并向会员通报或备查。
第五节 监事(或监事会)
第四十三条本会设立监事会,监事任期与理事任期相同,期满可以连任。监事会由5-11名监事组成。监事会设监事长1名,副监事长1名,由监事会推举产生。监事长和副监事长年龄不超过70周岁,连任不超过2届。
本会接受并支持委派监事的监督指导。
第四十四条监事的选举和罢免:
(一)由会员代表大会选举产生;
(二)监事的罢免依照其产生程序。
第四十五条本会的负责人、理事、常务理事和本会的财务管理人员不得兼任监事。
第四十六条监事(会)行使下列职权:
(一)列席理事会、常务理事会会议,并对决议事项提出质询或建议;
(二)对理事、常务理事、负责人执行本会职务的行为进行监督,对严重违反本会章程或者会员代表大会决议的人员提出罢免建议;
(三)检查本会的财务报告,向会员代表大会报告监事会的工作和提出提案;
(四)对负责人、理事、常务理事、财务管理人员损害本会利益的行为,要求其及时予以纠正;
(五)向党建领导机关、行业管理部门、登记管理机关以及税务、会计主管部门反映本会工作中存在的问题;
(六)决定其他应由监事会审议的事项。
监事会每6个月至少召开1次会议。监事会会议须有2/3以上监事出席方能召开,其决议须经到会监事1/2以上通过方为有效。
第四十七条监事应当遵守有关法律法规和本会章程,忠实、勤勉履行职责。
第四十八条监事(会)可以对本会开展活动情况进行调查;必要时,可以聘请会计师事务所等协助其工作。监事(会)行使职权所必需的费用,由本会承担。
第六节 分支机构、代表机构
第四十九条本会在本章程规定的宗旨和业务范围内,根据工作需要设立分支机构、代表机构。本会的分支机构、代表机构是本会的组成部分,不具有法人资格,不得另行制订章程,不得发放任何形式的登记证书,在本会授权的范围内开展活动、发展会员,法律责任由本会承担。
分支机构、代表机构开展活动,应当使用冠有本会名称的规范全称,并不得超出本会的业务范围。
第五十条本会不设立地域性分支机构,不在分支机构、代表机构下再设立分支机构、代表机构。
第五十一条本会的分支机构、代表机构名称不以各类法人组织的名称命名,不在名称中冠以“中国”、“中华”、“全国”、“国家”等字样,并以“分会”、“专业委员会”、“工作委员会”、“专项基金管理委员会”、“代表处”、“办事处”等字样结束。
第五十二条分支机构、代表机构的负责人,年龄不得超过70周岁,连任不超过2届。
第五十三条分支机构、代表机构的财务必须纳入本会法定账户统一管理。
第五十四条本会在年度工作报告中将分支机构、代表机构的有关情况报送登记管理机关。同时,将有关信息及时向社会公开,自觉接受社会监督。
第七节 内部管理制度和矛盾解决机制
第五十五条本会建立各项内部管理制度,完善相关管理规程。建立《会员管理办法》、《会员代表选举办法》、《会费管理办法》、《负责人选举规程》、《分支机构管理办法》、《代表机构管理办法》等相关制度和文件。
第五十六条本会建立健全证书、印章、档案、文件等内部管理制度,并将以上物品和资料妥善保管于本会场所,任何单位、个人不得非法侵占。管理人员调动工作或者离职时,必须与接管人员办清交接手续。
第五十七条本会证书、印章遗失时,经理事会2/3以上理事表决通过,在公开发布的报刊上刊登遗失声明,可以向登记管理机关申请重新制发或刻制。如被个人非法侵占,应通过法律途径要求返还。
第五十八条本会建立民主协商和内部矛盾解决机制。如发生内部矛盾不能经过协商解决的,可以通过调解、诉讼等途径依法解决。
第五章 资产管理、使用原则
第五十九条本会收入来源:
(一)会费;
(二)捐赠;
(三)政府资助;
(四)在核准的业务范围内开展活动、提供服务的收入;
(五)利息;
(六)其他合法收入。
第六十条本会按照国家有关规定收取会员会费。
本会开展评比表彰等活动,不收取任何费用。
第六十一条本会的收入除用于与本会有关的、合理的支出外,全部用于本章程规定的业务范围和非营利事业。
第六十二条本会执行《民间非营利组织会计制度》,建立严格的财务管理制度,保证会计资料合法、真实、准确、完整。
第六十三条本会配备具有专业资格的会计人员。会计不得兼任出纳。会计人员必须进行会计核算,实行会计监督。会计人员调动工作或者离职时,必须与接管人员办清交接手续。
第六十四条本会的资产管理必须执行国家规定的财务管理制度,接受会员代表大会和有关部门的监督。资产来源属于国家拨款或者社会捐赠、资助的,必须接受审计机关的监督,并将有关情况以适当方式向社会公布。
第六十五条本会重大资产配置、处置须经过会员代表大会或者理事会(常务理事会)审议。
第六十六条理事会(常务理事会)决议违反法律、法规或章程规定,致使社会团体遭受损失的,参与审议的理事(常务理事)应当承担责任。但经证明在表决时反对并记载于会议记录的,该理事(常务理事)可免除责任。
第六十七条本会换届或者更换法定代表人之前必须进行财务审计。
法定代表人在任期间,本社团发生违反《社会团体登记管理条例》和本章程的行为,法定代表人应当承担相关责任。因法定代表人失职,导致社会团体发生违法行为或社会团体财产损失的,法定代表人应当承担个人责任。
第六十八条本会的全部资产及其增值为本会所有,任何单位、个人不得侵占、私分和挪用,也不得在会员中分配。
第六章信息公开与信用承诺
第六十九条本会依据有关政策法规,履行信息公开义务,建立信息公开制度,及时向会员公开年度工作报告、第三方机构出具的报告、会费收支情况以及经理事会研究认为有必要公开的其他信息,及时向社会公开登记事项、章程、组织机构、接受捐赠、信用承诺、政府转移或委托事项、可提供服务事项及运行情况等信息。
本会建立新闻发言人制度,经理事会或常务理事会通过,任命或指定1-2 名负责人作为新闻发言人,就本组织的重要活动、重大事件或热点问题,通过定期或不定期举行新闻发布会、吹风会、接受采访等形式主动回应社会关切。新闻发布内容应由本会法定代表人或主要负责人审定,确保正确的舆论导向。
第七十条本会建立年度报告制度,年度报告内容及时向社会公开,接受公众监督。
第七十一条本会重点围绕服务内容、服务方式、服务对象和收费标准等建立信用承诺制度,并向社会公开信用承诺内容。
第七章 章程的修改程序
第七十二条对本会章程的修改,由理事会表决通过,提交会员代表大会审议。
第七十三条本会修改的章程,经会员代表大会到会会员代表2/3以上表决通过后,报党建领导机关审核,经同意,在30日内报登记管理机关核准。
第八章 终止程序及终止后的财产处理
第七十四条本会终止动议由理事会或者常务理事会提出,报会员代表大会表决通过。
第七十五条本会终止前,应当依法成立清算组织,清理债权债务,处理善后事宜。清算期间,不开展清算以外的活动。
第七十六条本会经登记管理机关办理注销登记手续后即为终止。
第七十七条本会终止后的剩余财产,在党建领导机关和登记管理机关的监督下,按照国家有关规定,用于发展与本会宗旨相关的事业,或者捐赠给宗旨相近的社会组织。
第九章附则
第七十八条本章程经第三届八次常务理事会表决通过。
第七十九条本章程的解释权属中国航空器拥有者及驾驶员协会。
第八十条本章程自登记管理机关核准之日起生效。
2025-10-30 12:57
2025-10-27 12:06
2025-10-27 12:02
2025-10-27 12:01
2025-10-23 10:07
2025-10-20 10:46
2025-10-13 09:06
2025-10-10 11:27
2025-10-09 10:52
2025-10-09 10:51


