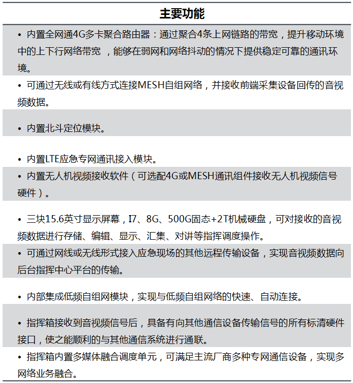
我国是一个灾害频繁、灾害面广、灾害损失严重的国家,所以我国对于突发事件应急处置方面一直非常重视;不断发生的自然灾害和突发事件,对我国应急通信也是一个严峻考验。由于台风、地震、洪水、泥石流、森林火灾、雨雪冰冻等自然灾害导致断电、断路、断网(“三断”)的情况发生,给抢险救灾工作带来了很大的困难。 普天宜通一直致力于应急现场通信解决方案的研究,当下应急现场指挥通信手段繁杂,存在应用难,维护难等问题,现场资源离散,统一指挥,协同作战能力低下,使得救援通信难以得到有效保障。 公司从自身业务优势出发结合无人机技术,通信技术,虚拟融合实景等技术推出应急现场空地通信指挥系统解决方案。该系统同时具备LTE覆盖功能和自组网中继功能以及融合实景功能,在应急现场可以第一时间迅速组建起覆盖数十平方公里面积的专用宽带通信网络。 该方案旨在解决应急现场统一通信,统一指挥的问题,增强救援工作协同作战,资源融合的能力;LTE的覆盖方案规避了现场公网拥塞,救援人员通信,传输不畅等问题;系统搭载云台相机,使得整套方案兼备满足应急现场通信和高空勘察的功能。 指挥系统主要由可折叠四旋翼系留无人机、系留综合控制箱、系留线缆、机载通信基站、现场融合通信指挥箱、视频指挥调度系统、发电机七部分组成。 本文由“壹伴编辑器”提供技术支持 指挥一体化 调度可视化 实景实时指挥化 本文由“壹伴编辑器”提供技术支持 与传统电动多旋翼无人机、油动直升机、系留气球、系留飞艇相 比,系留多旋翼无人机系统在航时、可控性、购置成本和使用成本、安全性等方便具有独特优势。 本文由“壹伴编辑器”提供技术支持 本文由“壹伴编辑器”提供技术支持 本文由“壹伴编辑器”提供技术支持 本文由“壹伴编辑器”提供技术支持 本文由“壹伴编辑器”提供技术支持 本文由“壹伴编辑器”提供技术支持


















































