前言
垂起固定翼无人机融合垂直起降的灵活适配性与固定翼飞行的长航时、大航程优势,成为低空经济高质量发展的核心支撑技术。
当前,随着低空经济产业规模持续扩容,具备专业操作技能、熟悉行业应用场景的垂起固定翼无人机飞手及相关技术人才缺口持续扩大,市场呈现显著的供不应求态势,人才储备已成为产业加速发展的关键瓶颈。
人/才/缺/口/供/不/应/求
垂起固定翼CAAC执照
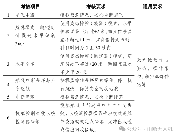
科目总结
主要分为两大模块“理论考试”+“实操考试(包含地面站)”不同等级的考核标准不同。具体由下文详细介绍:
理论
视距内实操
超视距实操
教员实操
视距内驾驶员:
操作无人机时目视接触,不可依赖仪器辅助观察,仅限直接控制范围内飞行。
超视距驾驶员:
允许通过电子设备远程操控无人机,突破目视限制,可执行长距离、复杂任务(需空域审批)。
教员:
具备培训学员资质,可指导视距内/超视距驾驶员考试,需具备丰富的飞行和教学经验。
垂起固定翼行业需求
市场规模及增长趋势
中国固定翼垂直起降飞机行业在 2025 至 2030 年将迎来爆发式增长,市场规模预计从 2025 年的约 120 亿元人民币快速攀升至 2030 年的 800 亿元以上,年复合增长率超过 40%。























