“科技改变生活,创新驱动发展。”作为国家级科技盛会,中国国际高新技术成果交易会每年都吸引到全球众多优秀企业前来分享,这里折射出下一个商业浪潮的科技制高点。据统计,本届高交会期间,共有3000余家企业前来参展,线上展会累计访问量超过200万人次,现场参观人次达45.1万次。
2020年11月11日~ 15日,深圳市鹏锦科技有限公司(以下简称“鹏锦科技”)以参展商身份,在第二十二届中国国际高新技术成果交易会,于深圳会展中心2展厅航天航空科技展2B01-4,向众多客户和广大市民展示了“无人机航测全方位方案”。
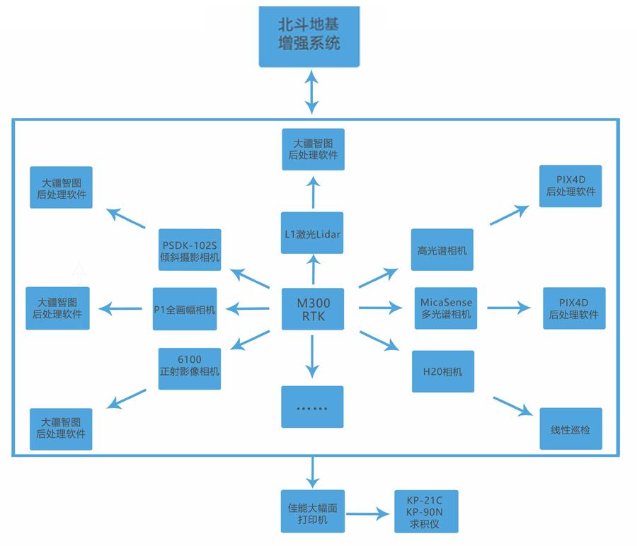
展会中,鹏锦科技展出了大疆无人机M300 RTK、激光LiDAR禅思L1、全画幅航测相机禅思P1、精灵4 RTK,全画幅倾斜摄影相机202S,北斗地基增强系统,Topcon三维激光扫描仪,YFMSCAN手持激光三维扫描仪,Geoinstru管线探测仪器,PJK大地测量仪器等。
01 天上+地面+地下一体化解决方案
(1)大疆无人机航测全方位解决方案
(2)超高性能无人机负载
(3)北斗地基增强系统
(4)佳能打印机、求积仪KP-21C / KP-90N
(5)地面和地下测绘





















