9月17-19日,镭神智能携基于激光雷达的无人机3D建模系统登陆了全球规模最大的2019INTERGEO德国国际测绘地理信息展(镭神展位:3号馆E3.002)。
测绘,是镭神智能成立以来一直深耕的激光雷达重点应用领域。镭神智能不仅自研了多个系列的高端远距离激光雷达,并结合林业调查、地形测绘、智慧城市、电力巡检、应急勘灾等测绘应用领域快速、精准采集空间环境数据的需求,推出了基于激光雷达的无人机3D建模系统。
该系统为镭神智能自主研发的针对地理信息探测的激光雷达点云数据采集系统,可搭载于各种多旋翼无人机飞行平台,具有实时三维建模和离线三维建模两种具体方案,可广泛应用于测绘、电力、林业、农业、国土规划、地质灾害、矿山安全等领域三维空间信息的获取。
系统构成
实时三维建模系统架构
离线三维建模系统架构
系统优势
1) 非接触采集安全性高
激光雷达采用非接触扫描目标方式进行测量,对扫描目标物体不需进行任何表面处理直接采集物体表面的三维点云数据真实可靠,解决危险目标、环境及人员难以靠近的情况。
2) 快速且采样率高
激光雷达数据获取率可达每秒几十万点,快速响应测绘作业任务,外业数据采集周期短。
3) 实时、动态、主动性(实时3D建模系统)
系统扫描均是在实时动态环境中边采集边处理建模,且增量建图对场景主动式扫描。
4)海量数据离线处理(离线3D建模系统)
激光点云数据和组合惯导数据进行离线读取,同时,建模处理可以进行线下多次预处理。
5) 高分辨率、高精度和高密度
激光雷达可在厘米级精度下获取场景的海量三维数据,可以进行高密度的重复角度重叠采集。
6)可以选配高清数码相机使用
高清数码相机的选配使用,增强了场景建模的彩色信息的获取,使目标信息更加明确和细化。
7)搭载平台选择灵活,且适配多款镭神激光雷达
可根据任务需求选择不同款多旋翼无人机飞控平台和镭神激光雷达。
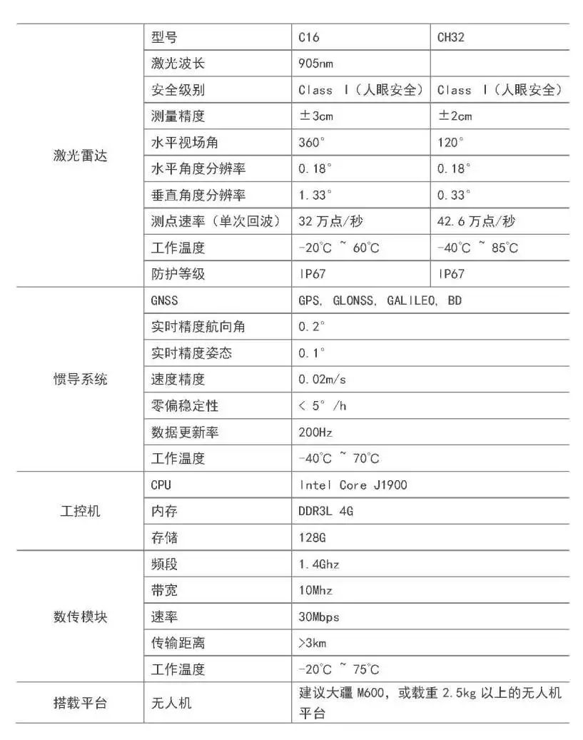
系统参数
适用场景
展品预览
车规级混合固态激光雷达
高端远距离、MEMS固态激光雷达
TOF多线、单线导航避障激光雷达
深圳市镭神智能系统有限公司是国内激光雷达行业的领导者,公司致力于向全球提供先进的激光导航避障雷达、激光成像雷达、激光防撞雷达、激光定高雷达、高精度三维激光扫描仪、激光位移传感器、激光灭蚊炮、激光灭蚊机器人、特种光纤激光器、光纤器件等产品及系统解决方案。产品广泛应用于机器人的自主导航定位与避障、汽车辅助驾驶及无人驾驶、工业自动化、安防等领域。
公司自2015年成立以来,发展势头迅猛, 先后荣获“中国中小企业创新100强”、“中国最具投资价值企业”、“创业邦2016年中国年度创新成长企业100强”等几十项荣誉称号; 2016年,镭神自主研发的产品项目“环形激光多CMOS图像拼接激光雷达”获得深圳市政府的专项资助;2017年,被认定为国家高新技术企业。同时,公司深受资本市场青睐,目前已融资上亿元。
公司多项核心技术处于国际领先水平,已提交专利150余项,其中已获得专利32项,软件著作权13项。在产学研结合方面,公司与西安电子科技大学、南京航空航天大学建立联合实验室;与国防科技大学联合申请国家自然科学基金项目;与华南理工大学合作智能机器人项目等,并将不断加强与国内外顶尖高校、科研院所之间的合作,增强公司的研发能力及核心竞争力,加快科技成果转化。此外,公司研发出首款国产AGV防撞预警激光雷达,是国内首家量产单线TOF激光雷达的企业,也是首家自主研发TOF系列激光雷达集成电路芯片的企业。同时,公司自主研发的多线激光雷达已出产品样机,高端三维地形测绘系列激光雷达、激光测风雷达、全固态相控阵系列激光雷达,已取得突破性进展,代表了镭神在激光雷达行业的先进性。
镭神智能先后获“中国光学工程学会理事单位,深圳市中小企业发展促进会副会长单位,深圳市特种装备行业协会副会长单位,深圳市智能装备产业协会副会长单位,中国中小企业理事单位,中国人工智能机器人产业联盟常务理事,中国服务机器人产业联盟理事单位,深圳市汽车电子行业协会常务理事单位”等几十项荣誉称号。
除此之外,镭神智能高品质激光雷达、激光灭蚊炮及激光灭蚊机器人产品受到央视《朝闻天下》、天津卫视《天津新闻》、腾讯新闻、新华社、深圳众创TV、深圳特区报、英国LIVEPEAK、美国POPULAR SCIENCE等国内外诸多主流媒体的特别关注和相关报道。
镭神智能始终秉承“让生活更美好!”的公司使命,一直以来立足技术核心,用世界级战略眼光和创新能力成长发展,坚持用科技创新改变生活!































