2018年5月,飞旋天行团队获得了千万级Pre-A轮融资,在整合原中山飞旋天行和北京飞旋天行的基础上,成立了中山汉鲲智能科技有限公司,开启了新起点,进入了新征程。汉鲲智能持续以无人飞行器智能操作系统为核心,面向行业级无人机市场,提供端对端的无人机行业应用方案和系统大数据服务。
历经6年的技术沉淀和市场洗礼,汉鲲智能正式发布新一代农业无人机操作系统F1、农业测绘无人机系统S4、以及10kg和16kg载荷农业植保无人机整机方案,全方位精准助力智慧农业厂商。
汉鲲智能农业无人机操作系统F1是农业无人机的核心软硬件系统,它不仅包含了植保无人机飞控系统,还包含地面站智能监控系统和植保云数据平台的两大内容,以“天”、“地”、“云”的数据融合,满足了植保无人机从飞行、操控、监管到数据应用的全流程功能需求。
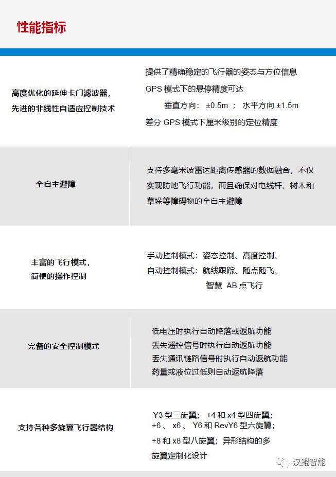
植保无人机飞控系统:是实现无人机自主飞行的核心内容。多冗余度的核心传感器配备,双天线RTK差分GPS的融入,保证了无人机强大的抗干扰和容错能力,以及厘米级别的飞行精度。仅仅配备数量精简,稳定可靠的毫米波雷达即实现了自主避障和防地飞行的安全性能。创新的液位计反馈控制算法,最终确保了喷洒速度和喷洒药量的精准实施,实现了毫升级别的药量检测精度。
地面站智能监控系统:是无人机操控的第一人机交互界面。它是面向植保作业操控方式的定制化开发,不仅实时友好显示无人机飞行数据以及喷洒信息数据,更是具备了喷洒航线和障碍物规避航线自动规划、智慧AB点航线操控、三维电子围栏设定、一站多机操控和日志回放等专业功能。特别是,它具有的模块化结构功能,全面支持用户专业化功能的定制化开发,在为无人机提供了最便捷操控方式的同时,更加确保了用户专业操控的安全和可靠。
植保云数据平台:是无人机大数据应用的中心。在实现了无人机安全监管的同时,最深度的提炼了植保无人机作业大数据的应用信息。汉鲲植保云数据平台已经接入民用航空局无人机云交换系统,同时,全面支持用户专有植保无人机管控平台的定制化开发。

汉鲲智能农业测绘无人机系统S4是一套智慧农业数据采集无人机系统。它以汉鲲无人机操作系统为核心,搭载高清测绘相机单元,采用可折叠式碳纤维机架结构和优化动力配置,整体上实现了轻便易用、安全高效的特点。在双天线GPS RTK的配备下,可实现厘米级飞行精度,不低于40分钟的单次全自动航测飞行,可采集400亩以上的农情田地信息。云端高效数据处理,快速获得农田环境的多种地理信息,特别是基于近红外线相片的NDVI图像,清晰反应农作物的健康状况,为农作物的精准施药和植保提供了强有力的基础和保障。

汉鲲智能推出的10kg和16kg载荷农业植保无人机整机方案历经市场应用端的细致沉淀,以汉鲲农业无人机操作系统为核心,从动力、操控以及维护三大方面,专门面向植保作业的功能要求定制而生。
系统硬件成熟可靠,模块化结构维护简便;系统软件简单易用,保障植保作业的高效流程;基于操作数据和飞行数据的专业分析,实现无人机系统的故障诊断和预防,解决用户的后顾之忧。汉鲲植保无人机整机方案不仅全面对标国家农业行业标准《NY/T 3213-2018 植保无人机飞行质量评价技术规范》,完全具备各省市植保无人机产品补贴的产品技术要求,而且从系统软硬件、培训以及维护的全面成本上实现了高性价比优势。2017年下半年,采用此系统的整机合作伙伴的多款产品,已全面进入首批国补名单,产生了较好的经济和社会效益。

各项基本功能的演示视频:
无人机飞控系统:是实现无人机自主飞行的核心内容。多冗余度的核心传感器配备,双天线RTK差分GPS的融入,保证了无人机强大的抗干扰和容错能力,以及厘米级别的飞行精度。仅仅配备数量精简,稳定可靠的毫米波雷达即实现了自主避障和防地飞行的安全性能。创新的液位计反馈控制算法,最终确保了喷洒速度和喷洒药量的精准实施,实现了毫升级别的药量检测精度。



地面站智能监控系统:是无人机操控的第一人机交互界面。它是面向植保作业操控方式的定制化开发,不仅实时友好显示无人机飞行数据以及喷洒信息数据,更是具备了喷洒航线和障碍物规避航线自动规划、智慧AB点航线操控、三维电子围栏设定、一站多机操控和日志回放等专业功能。特别是,它具有的模块化结构功能,全面支持用户专业化功能的定制化开发,在为无人机提供了最便捷操控方式的同时,更加确保了用户专业操控的安全和可靠。



植保云数据平台:是无人机大数据应用的中心。在实现了无人机安全监管的同时,最深度的提炼了植保无人机作业大数据的应用信息。汉鲲植保云数据平台已经接入民用航空局无人机云交换系统,同时,全面支持用户专有植保无人机管控平台的定制化开发。

S4农业测绘无人机系统:
汉鲲智能农业测绘无人机系统S4是一套智慧农业数据采集无人机系统。它以汉鲲无人机操作系统为核心,搭载高清测绘相机单元,采用可折叠式碳纤维机架结构和优化动力配置,整体上实现了轻便易用、安全高效的特点。



汉鲲10kg和16kg载荷农业植保无人机方案:

识别上下图中的二维码,可观看对应作业视频!

智慧AB点作业视频

关于汉鲲智能
2018年2月1日成立的中山汉鲲智能科技有限公司是整合原中山飞旋天行航空科技有限公司(2015年4月成立)、北京飞旋天行科技有限公司(2012年10月成立)全部业务资源的全新平台,将持续以无人飞行器智能操作系统为核心,面向行业级无人机市场,提供端对端的无人机行业应用方案和系统大数据服务。
汉鲲智能的无人飞行器智能操作系统是软硬结合的智能产品,硬件性价比高,软件内容完善和丰富。它包括了无人飞行器导航控制系统、无人飞行器地面站智能监控系统和无人飞行器云端数据服务系统三部分内容。不仅仅是无人飞行器的核心软件系统,更是打通了无人飞行器的核心数据从产生、流通到专业应用的全链条环节。
成立至今,飞旋团队独立申报并相继获得了政府认定的创新创业团队、重大科技专项执行团队、国家高新技术企业、中山留学生创业园优秀孵化企业、广东省博士工作站等一系列荣誉。并于北航、北理建立了深度合作关系,已连续三年招收其优秀毕业生。
汉鲲智能已陆续成功进入了农业植保、电力检测、气象和环境服务、管线巡视服务、警用安防和光伏场巡检服务等行业市场,接下来还会在系留、混动整机方案领域有所推出。汉鲲智能在实际应用中积累的丰富经验,将有力推动公司系列产品在无人机的各个应用领域创造新价值。
我们坚信,通过与合作伙伴密切互动,实现定制化、专业化的无人机操控方式及标准化行业作业流程,辅以集合的大数据,提供给广大用户最直观、最直接的无人机应用数据信息和专业服务,是我们的使命。













