多年来,东芝存储凭借精湛的技术实力不断地为用户带来更强大、更可靠、更稳定的存储产品,受了业内外的一致好评。为了让更多航拍爱好都深入了解东芝存储产品性能,东芝存储特举办“摄影存储无极限”2016东芝存储无人机航拍摄影活动。目前,“摄影存储无极限”东芝存储无人机航拍摄影大赛已正式启动啦!欢迎全国无人机航拍爱好者踊跃参加。此外,活动期间还将在上海举办一场线下交流体验会。

一、东芝存储无人机航拍摄影大赛,大奖等你来赢!
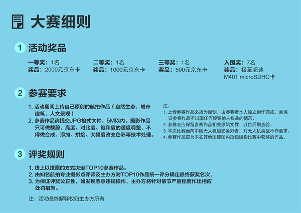
本次无人机航拍摄影大赛作品类别主要针对自然生态,城市建筑,人文景观等。如果你是无人机航拍爱好者,那就赶紧报名参赛吧!东芝存储产品让你在拍摄独特角度、摄人心魄景观的同时,更能安心存储所有作品。即日起报名参加本次大赛,踊跃上传作品,就有机会获得东芝存储准备的丰厚奖金和礼品哦!
作品参赛时间:即日起至2017年2月6日(参赛者招募、作品上传)

二、东芝无人机航拍体验会,互动更精彩、奖品更丰富!
为了让广大无人机航拍爱好者能近距离体验东芝存储产品,东芝存储将于12月24日在上海举办“无人机航拍体验会”。届时,将邀请知名航拍专家现场讲解无人机航拍知识和技巧,及业内资深达人现场实地操控无人机航拍。想深入了解东芝存储产品吗?想获得更多无人机航拍经验吗?想体验拍摄视觉冲击力更大的作品吗?那就一定不能错过本次体验会哦!现场不仅赠送精美礼品,还有各种丰富有趣的有奖互动哦!
体验会时间:2016年12月24日(线下体验活动)














