近日,国标管委会发布了《民用无人机地理围栏数据技术规范》征求意见稿(以下简称《技术规范》)及国家标准编制说明。该《技术规范》由中国民航科学技术研究院、中国航空综合技术研究所、深圳市大疆创新科技有限公司、中国民用航空总局第二研究所、北京鸢飞科技有限公司、中国航空器拥有者及驾驶员协会、青岛云世纪信息科技有限公司、上海新金山世纪航空发展有限公司(华东无人机基地)、亿航智能设备(广 州)有限公司、丰翼科技(深圳)有限公司等参与编写。
根据编制说明,《技术规范》是支撑《无人驾驶航空器飞行管理暂行条例》(行政法规,送审稿)以及工业和信息化部制定的《民用无人机生产制造管理办法》(部门规章,送审稿)的重要标准。
其中《民用无人机生产制造管理办法》(送审稿)的第七条规定“民用无人机应当具有电子围栏,能够及时自动检测更新飞行空域划设信息,具备飞行区域限制及警示功能,满足空域管理相关要求。”
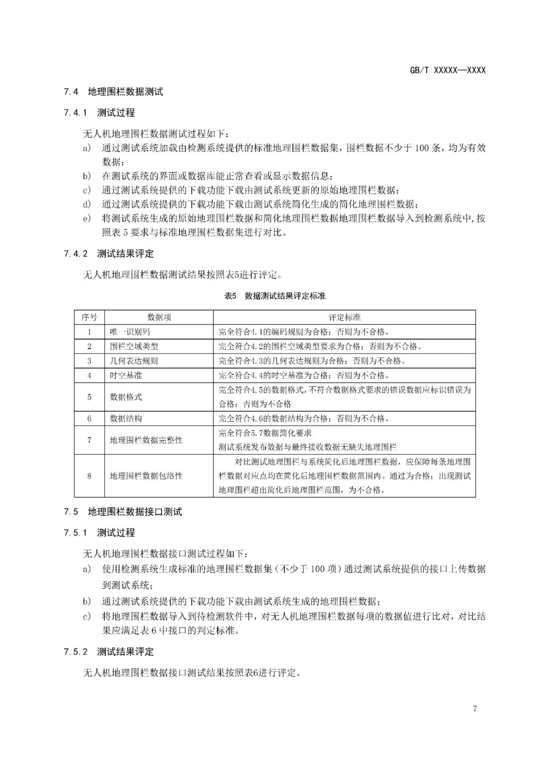
《技术规范》主要针对民用无人系统地理围栏系统地理围栏的数据、数据结构、数据处理、数据安全和测试要求等。数据要求包括围栏的唯一识别码、围栏空域类型、几何表达规则、时空基准、数据格式和数据结构,数据处理要求包括数据制作与发布相关方、数据服务、数据生成、数据清洗、数据更新、数据完整性校验、数据发布和数据简化。为确认无人机生产厂家所使用的无人机地理围栏数据是否符合要求,还设置了相关测试要求,主要侧重于数据包络性测试和接口测试。标准适用于中国境内运行的民用无人机系统和民用无人机运行相关系统中地理围栏。
编制说明中阐明《技术规范》的制定有助于从国家层面对民用无人机地理围栏数据要求、数据管理、数据有效性、数据安全及使用等维度的指标进行规定,促进民用无人机系统地理围栏数据的规范化管理。
以下是《民用无人机地理围栏数据技术规范》征求意见稿,《民用无人机地理围栏数据技术规范》编制说明原文详见—全国标准信息公共服务平台。
丰翼科技是一家无人机研发商,经营范围包括无人机研发、销售、租赁及上门维修等,致力于为用户提供无人机相关服务。




























