零度Dobby无人机自拍功能实测,或许你该再等等
如果说飞翔是每一个人的梦想,那么随时随地用上帝视角给自己来一张美美的自拍,或许就是多数女人所期盼的,而笔者也是这多数中的一员。想要上帝视角,自然先要有‘上帝之眼’。在自拍无人机出现之前,高举的自拍杆,站在栏杆上晃晃悠悠的男友,艰难的替我们承担着‘上帝之眼’这个角色。所以,当看到Dobby自拍无人机那近乎完美的炫酷广告宣传片之后,笔者顶着理工科宅男友连说三遍“那只是广告!”的压力,入手了一台。
作为看得懂说明书、玩得转单反、飞得了大疆精灵3的妹子,拿到小Dobby后,笔者花了整整一天时间才算是把Dobby各项功能全部试了一遍。为什么要这么久?因为充电一小时,畅玩6分钟。笔者就像个逗B一样,为了充电而往返于家和楼下花园草坪。为啥不带充电宝?满载2A插头直充需要50~60分钟,而家里那老款充电宝只有1.5A的输出,一次充电需要100~120分钟,为了能尽快解锁“新手模式”,很明显,回家充电是最优选项。
半天试玩下来,槽点就不吐了,反正家里的理工科宅男友陪着下来一趟端着手机晃了几下,上楼后就再也不下楼了。买过的姐妹们,谁用谁知道,你们懂得。接下来主要对Dobby所宣传的卖点及功能作实测介绍,希望能给小白玩家们及打算入手的姐妹们一些参考,也算是这台即将被打入冷宫的Dobby发挥最后的余热吧。
先放出让笔者剁手的炫酷小广告链接,没看过的小伙伴自行补上:http://v.ku6.com/show/Mz8seHSlK5u5bRTQqbzbbg...html?from=my
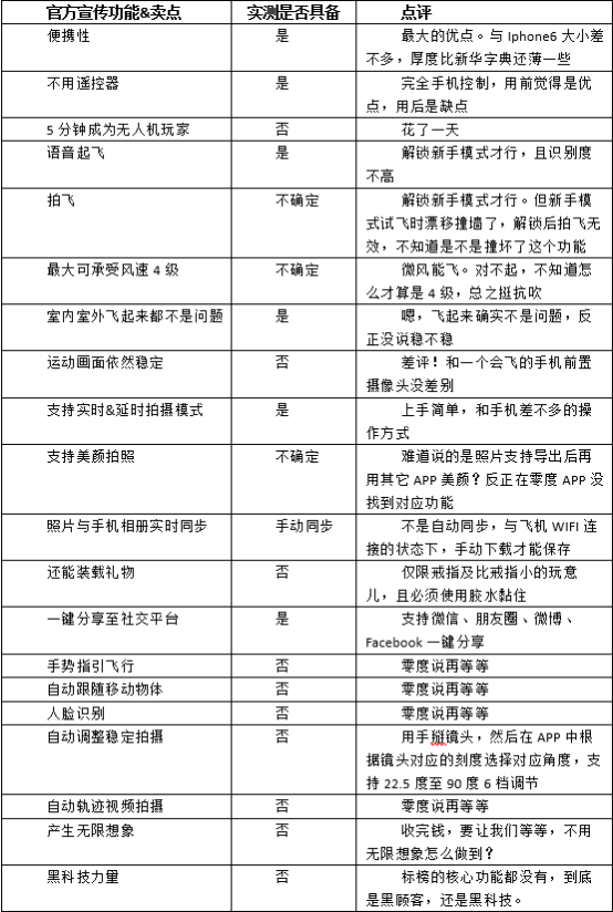
这条比祛斑广告还广告的宣传片中提到的功能有:
实测功能:
对于包装外观、做工细节这些基本要素,就不多说了,实拍照片给姐妹们参考.
包装还算合格,有种Iphone开盒的即视感。
配件简单,包括纸质资料、充电器、电源、电池和数据线转接头(Tyep-C转Micro-USB)。
做工方面,基本可以和市面上主流的国产手机做工水准相当。
注意这个镜头,22.5度、0度、-22.5度、-45度、-67.5度、-90度6档可调节,手动的!如果录制视频,调完飞机,需要在APP的参数设置中,将镜头角度调成与飞机一致,不然画面变形严重。几何课没有认真听讲的妹子请自行购买角度尺。
主机比摊开的手掌略小,这一点值得称道,任何场所出行携带都很方便。
操控手感及飞行体验
试飞前一定要仔细看说明书,当然,如果之前玩过大疆的无人机,一目十行速读问题也不大,因为无论说明书还是APP的各项设置,基本都和大疆精灵系列差不多,界面友好程度较高,上手无难度。
单看APP的操作界面和功能介绍,在无航拍操控经验者的眼里,零度Dobby可以算是无人机自拍操控界面的典范。但实际的飞行体验却很糟糕。
可能是由于过于强调便携,导致内部芯片集成化程度过高,在‘新手模式’试玩的过程中,除了电量原因降落外,遇到最多的就是机器过热报警,不到5分钟就提示关机。咨询零度客服得到的答复是:情况特殊,天气太热,阳光直射。改成黄昏试飞,不再报警。
飞行操控有两种模式可选,体感模式和滑屏模式。
体感模式和滑屏模式的操作原理都很简单,前者以手机的陀螺仪来控制飞机的前进后退和左右平移,上下通过滑屏实现,后者则全部通过滑屏实现操控。这两种操控方式,最大的问题都在于毫无精准性可言,且没有连续性。完成一次理想的构图,需要来回的多次调整,而由于实际操控状态下滞空时间只有5~6分钟,导致能真正完成的自拍非常的少。
而对于稳定性,完全可以与较大安全隐患划等号。
当出现倾斜手机而飞机无反映的情况,千万不要加大倾斜幅度,因为很有可能飞机在再次感应到手机操控指令时,大幅度快速响应。笔者就是因为这样导致飞机撞车,螺旋桨把车漆给刮花了,万幸旁边没人。
自拍过程中其它撞机对象还包括:墙,树叶,各种花花草草,现在Dobby机身已经是伤痕累累了。从桨叶切割树叶的威力判断,如果撞击对象换成人,缝针不至于,但纱布或者创口贴是跑不了了。
PS:如果你也和笔者一样已然是‘逗B’中的一分子,以下解决方案,拿去,不谢。
体感操控模式,为避免误操作,需要按住屏幕右侧的白点,通过倾斜手机达到控制飞机。一次操控作业完成,手指离开屏幕,再次操控,手指不要落在手机屏幕右侧原来白点的位置,记得换成任意其它位置,白点会自动移至手指落点,就可以避免飞机无响应的问题了。
拍照及视频效果
作为上帝之眼,最重要的自然是“眼”,实际效果如何?只能说和主流手机的前置摄像头效果差不多,能拍照,无惊喜。为了能给各位看官最直观的参考,原图伺候。
高度2~2.5米,距离1~1.5米,镜头-45度,中午,阳光直射。
高度7~8米,距离9~10米,镜头-45度,中午,阳光直射。
高度18~20米,距离3~4米,镜头-90度,旁晚,光线柔和。
PS:别问我为什么不把车放在中心构图,因为Dobby到处飘不听话,外加严重的图传延时。
飞机已经降落近2分钟,手机实时画面还停留在空中!so,上一张照片完全凭目测感觉拍的,能把车放在画面里,已经算不错了。图传延时问题是偶发性的,大概飞了十来次起落,出现一次。
高度3米,距离3~4米,镜头-22.5度,黄昏,光线充足。
计划构图背景是空旷的马路,由于Dobby滞空时间有限,没等到那一刻就‘迫降’了。微微左倾是因为‘体感’太投入了…
如果说照片质量属于勉强能接受的范畴,那么10秒短视频的效果则是完全不能接受的,差到不愿意过多描述,大家自己看实拍效果吧。
其它需要注意的(让笔者不爽的):
1、手掌降落,四个桨叶电机温度估计有60度以上,触感很烫,接住时差点脱手。
2、无起落架,降落时地面如果不是干净的平地,不用手接都不行,例如海边沙滩降落时,桨叶旋转卷起的细沙进电机里了,晃了半天才算是清理干净了。
3、照片格式过大,一张照片3~5M。
看完上面几张照片和介绍,你应该也能发现最大的问题其实不是Dobby的镜头或成像效果如何,咱也不指望这小小的镜头能有多出彩,毕竟还有各种P图神器。对于你我而言,自拍无人机最重要的是上帝之眼那不一样的的角度和出彩的构图。而这两点,恰恰是Dobby做得最糟糕的。最多8分钟的静止悬停时间,各种不稳定,镜头需停机手动调节,偶发的图传延时,突然由45%掉到10%的电量...种种问题,已然让笔者再无带它出门的意愿。
最后,给像我一样的智能设备小白玩家们转述我家理工科宅男友的一段话:“所有较为复杂的智能设备,特别是有一定操作风险和技术难度的,都需要厂家具备严格的测试要求,稳定的量产能力,丰富的售后经验积累,经过一段时间的试用再投放市场,用众筹的方式来做无人机,都是耍流氓。”
想要上帝视角的你,或许真的应该再等等。不然,某天在你和闺蜜的闲聊中,一定会出现这样的对话。
“听说出了一款新的自拍无人机,我看介绍挺好的,想买一台。”闺蜜。
“别买!零度Dobby广告做的那么好都不行,你只看介绍?”





























