发布询价单
您的位置:首页 > 产品 > 无人机整机 > 行业应用无人机 > 产品详情

碟翼 DY-C10植保电动无人直升机

碟翼 DY-C10植保电动无人直升机

普通商家

热门推荐

产品详情

产品参数

产品图片

主要参数
  中国作为农业大国,18亿亩基本农田,每年需要大量的农业植保作业,我国每年农药中毒人数有10万之众,致死率约20%。农药残留和污染造成的病死人数至今尚无官方统计,想必更是一个惊人数字。而发达国家近20年来一直都用无人机进行农药喷洒。
  无人直升机应用于精准农业的优势
  无人驾驶小型直升机具有作业高度低,飘移少,可空中悬停,无需专用起降机场,旋翼产生的向下气流有助于增加雾流对作物的穿透性,防治效果高,远距离遥控操作,喷洒作业人员避免了暴露于农药的危险,提高了喷洒作业安全性等诸多优点。另外,电动无人直升机喷洒技术采用喷雾喷洒方式至少可以节约50%的农药使用量,节约90%的用水量,这将很大程度的降低了资源成本。电动无人机与油动的相比,整体尺寸小,重量轻,折旧率更低、单位作业人工成本不高、易保养。
  我公司自行设计制造的纯电动精准农业无人机,拥有完全知识产权,具有以下特点:
  1.机身振动小,可以搭载精密仪器,喷洒农药等更加精准;
  2.地形要求低,作业不受海拔限制,在西藏、新疆等高海拔地域;
  3.起飞调校短、效率高、出勤率高;
  4.无废气、环保,符合国家节能环保的要求;
  5.易保养,使用、维护成本低;
  6.整体尺寸小、重量轻、效率高;
  7. 提供农业无人机电源保障。
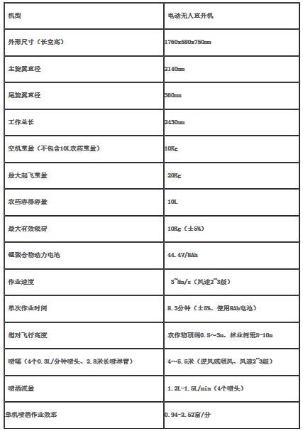
参数(DY-C10):