- 普通商家
- 深圳市捷安纳米复合材料有限公司
- 主要经营:PCBA板防水涂料、织物防水涂料、防腐涂料、重防腐涂料、超薄防腐涂料、电导通防腐涂料、防指纹涂料、防油污涂料、防尘涂料、防霉菌涂料
- 经营模式:其他
- 所在地区:中国 广东省 深圳市
潮湿是割草机器人的“天敌”。据统计,近78%的户外设备故障与潮湿环境有关。传统防护手段如三防漆或灌胶,往往以牺牲散热性能、增加设备重量和成本为代价。如今,捷安纳米推出革命性纳米涂层技术,从分子层面为机器人主板提供持久保护,彻底解决潮湿隐患,助力割草机器人实现真正可靠的全天候作业。
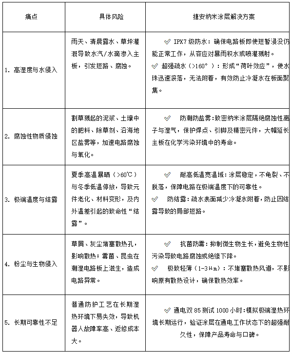
一、 针对割草机器人的核心痛点与解决方案
传统防护方式已难以应对复杂多变的户外环境。捷安纳米涂层技术以轻量化、高性能、易维护的纳米级防护方案,系统性地解决以下五大难题:
二、方案优势:不牺牲性能的完美防护
1.施工便捷可靠:支持浸涂、喷涂等成熟工艺,可轻松集成至现有产线,快速固化,提升效率。并通过独特的荧光检测技术,在紫外灯下涂层均匀度一目了然,实现质量100%可视化检验。
2.信号零干扰:超薄涂层不影响Wi-Fi、蓝牙及传感器信号的传输,确保通信稳定、延迟无感。
3.散热无影响:仅1-3微米的厚度,不会形成隔热层,完全保持设备原有的高效散热能力。
4. 支持维修与量产:涂层不阻碍测试、维修与返工,且完美适配规模化生产需求。
三、客户实证:故障率下降90%,防护效果显著
众多行业领先企业已采用捷安纳米方案,并获得显著成效:
1.国内头部扫地机器人品牌:在其高端割草机器人中应用该涂层,显著提升潮湿环境下的工作稳定性,售后故障率大幅降低。
2.知名商用机器人企业:通过全板涂覆工艺,实现主板在雨季长时间作业的零故障记录,增强产品全季节适用性。
3.领先智能家电品牌:在商用级割草机器人中应用该方案,成功应对喷淋系统与露水双重潮湿挑战,有效延长设备使用寿命。
四、为什么选择捷安纳米?
1.专业专注:深耕机器人电子防护领域,提供从材料研发到工艺实施的一站式解决方案。
2.规模保障:拥有日产能达30吨的自有生产基地,具备大批量、稳定交付能力。
3.全程支持:提供技术咨询、涂覆工艺指导及7×24小时售后响应,全程陪伴产品升级与优化。
五、赋能每一台智能设备,无惧户外挑战
随着智能户外设备的普及,可靠的防护已成为产品竞争力的关键。捷安纳米防水涂层不仅显著提升割草机器人的耐用性与可靠性,更能降低全生命周期维护成本,为品牌赢得市场信任与技术优势。











